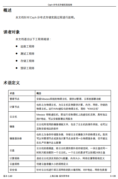
至尊 数据库教程 Cloud Native Go 构建基于Go和React的云原生Web应用与微服务 中文pdf_数据库教程 资源名称:Cloud Native Go 构建基于Go和React的云原生Web...