最新公告
开通终身SVIP,享全站不限量下载次数-云资源-集成各类网络资源-正在更新中-预计更新到5W+文章
开通SVIP
网站公告
热门标签
资源专题
资源存档
联系我们
整站数据
安装即用~拥有同款网站仅需698~
升级SVIP
登录 / 注册
陌佑网云资源
整站源码
已测/专区/第二页
精品源码
415
已测/源码
175
简单/测试
102
亲测/源码
24
其它分类/合集
网站/源码
3736
企业/公司
650
程序/源码
827
支付/货币
422
商城/源码
291
app./源码
325
办公/电脑
240
电影/视频
233
素材/源码
89
推广/交流
79
模板/CMS
织梦/模板
1080
综合/模板
480
Discz模板
233
帝国/CMS
155
WrP/模板
124
pbootcms模板
777
本地/单机/游戏
动作冒险
1440
角色扮演
442
模拟经营
416
即时战略
398
射击游戏
250
休闲益智
222
恐怖丧尸
156
竞速体育
106
手游/端游
手游源码
1251
游戏源码
568
端游源码
386
网游单机
370
页游源码
294
HTML5游戏
55
1-9年级/课程
初中/课程/综合
初中语文
711
初中数学
914
初中英语
687
初中物理
484
初中化学
218
初中生物
59
初中汇总
144
初中历史地理政治
154
小学/课程/综合
小学语文
654
小学数学
630
小学英语
289
小学综合
128
编程
操作系统
1057
数据结构
214
游戏开发
212
软件编程
141
人工智能
105
软件测试
100
IT技术
85
嵌入式
73
网站建设
106
程序开发
20
语言
其它分类/合集
前端教程
1076
PHP教程
468
NET教程
401
运维教程
140
汇编语言
52
C++语言
294
易语言
121
JAVA教程
369
数据库教程
387
服务器教程
579
移动开发教程
1044
运营/办公
其它分类/合集
美工教程
470
电脑办公
141
电商运营
78
网赚教程
125
网络运营
95
UI设计
24
淘宝/抖音
自媒体运营
1087
咸鱼淘宝
122
抖音
289
直播
145
剪辑
122
带货
113
引流
78
快手
45
采集全站工具
好帮手
采集全站资源工具
支持对接发布的主题
资源介绍
淘宝
27
演示/关闭注册/支付
美工教程
会员专享优质资源
内容持续上新
分类
运营/办公
软件工具
语言/教程
程序/编程
淘宝/抖音
模板/CMS
文章/专区
整站资源
手游/端游
已测/专区
小学/课程/综合
单机/本地/游戏
初中/课程/综合
价格
全部
免费
付费
赞助SVIP免费
赞助SVIP优惠
发布日期
修改时间
评论数量
随机
热度
至尊
美工教程
3dsmax 2009动画设计案例详解_美工教程
资源名称:3dsmax 2009动画设计案例详解 资源截图:
至尊
美工教程
图解Photoshop CS6安装_美工教程
资源名称:图解Photoshop CS6安装 资源截图:
至尊
美工教程
3D实训报告_美工教程
资源名称:3D实训报告 资源截图:
至尊
美工教程
教材1道路_美工教程
资源名称:教材1道路 资源截图:
至尊
美工教程
Fireworks8 一小时极速入门教程_美工教程
资源名称:Fireworks8 一小时极速入门教程 资源截图:
至尊
美工教程
图形图像设计专家Maya金典案例教程_美工教程
资源名称:图形图像设计专家Maya金典案例教程 资源目录: 基础篇 案例1 曲线...
至尊
美工教程
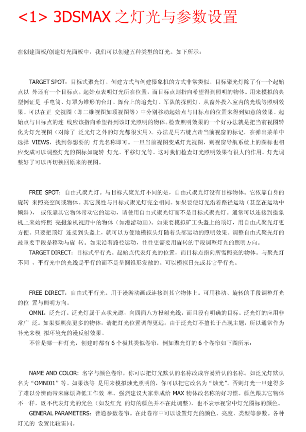
3D灯光设计_美工教程
资源名称:3D灯光设计 资源截图:
至尊
美工教程
3D MAX渲染技巧_美工教程
资源名称:3D MAX渲染技巧 资源截图:
至尊
美工教程
3d 讲义_美工教程
资源名称:3d 讲义 资源截图:
至尊
美工教程
3D MAX设计基础全套教程_美工教程
资源名称:3D MAX设计基础全套教程 资源截图:
1
…
23
24
25
26
27
28
29
…
38
2
会员总数(位)
40993
资源总数(个)
0
本周发布(个)
0
今日发布(个)
2047
稳定运行(天)
提供最优质的资源集合
立即查看
了解详情