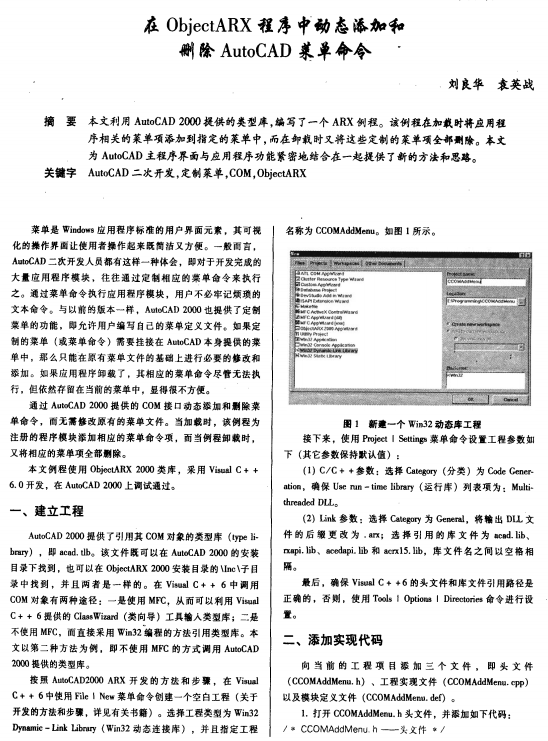
资源名称:在ObjectARX程序中动态添加和删除AutoCAD菜单命令 PDF
资源截图:

常见问题FAQ
- 免费下载或者VIP会员专享资源能否直接商用?
- 本站所有资源版权均属于原作者所有,这里所提供资源均只能用于参考学习用,请勿直接商用。若由于商用引起版权纠纷,一切责任均由使用者承担。更多说明请参考 VIP介绍。
- 提示下载完但解压或打开不了?
- 找不到素材资源介绍文章里的示例图片?
陌佑网特别声明:使用收集的下载内容,必须同意此协议
资源名称:在ObjectARX程序中动态添加和删除AutoCAD菜单命令 PDF
资源截图:
